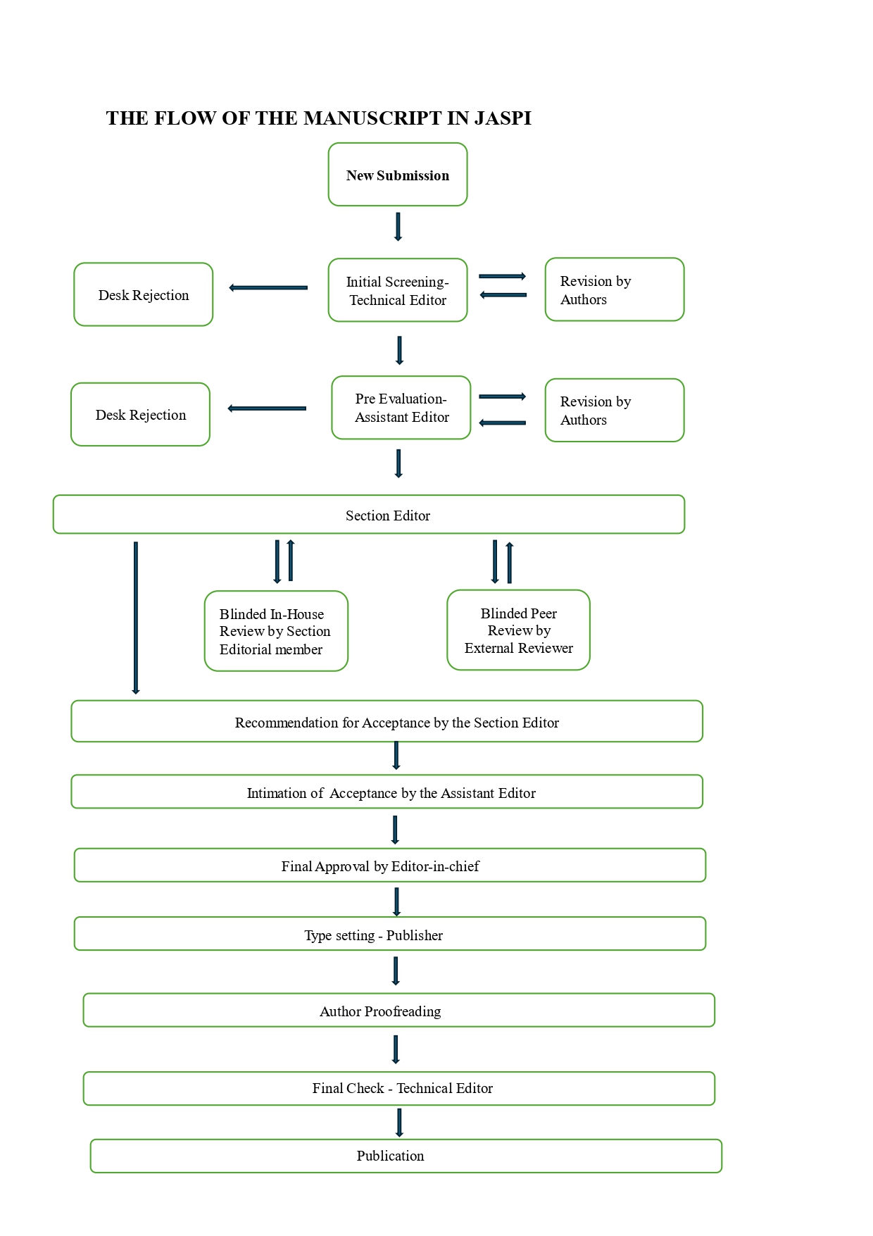
Anonymous peer review: The manuscript after technical check will go through one blind (or Anonymous) external review and one internal unblinded review. The flow of JASPI work is attached below for a better understanding of the review process.
If you are Interested in Joining as a reviewer for JASPI
THE FLOW OF THE MANUSCRIPT IN JASPI
Review score sheet
MANUSCRIPT ID: JASPI/
TITLE:…………………………………………………………………………………………………………………………………………………………………………………………………………………………
For each section, you are requested to rank the article in each of the categories. The rankings will be based on a Likert score ranging from 1 to 5.
● I agree that I am obliged to destroy any copies of this manuscript and not to use the phrases, ideas, or graphics of them under any condition.
● I agree that I have used AI as required for language corrections only.
Kindly put your full name as confirmation to this………………………………………………………………….
Q.1 ORIGINALITY
How original is the concept presented in this article?
● Not original (1)
● Somewhat Original (2)
● Moderately Original (3)
● Very Original (4)
● Highly Original (5)
Q.2 SIGNIFICANCE
How significant are the article’s conclusions?
● Insignificant (1)
● Significant (2)
● Moderately significant (3)
● Highly significant (4)
● Extremely significant (5)
Q.3 TIMELINESS
How relevant is the article for stewardship or infectious
diseases in the contemporary landscape?
● Irrelevant (1)
● Somewhat relevant (2)
● Moderately relevant (3)
● Highly relevant (4)
● Extremely relevant (5)
Q.4 LOGIC
Are the ideas presented in this article well-reasoned?
● Poorly reasoned (1)
● Somewhat well-reasoned (2)
● Moderately well-reasoned (3)
● Highly well-reasoned (4)
● Extremely well-reasoned (5)
Q.5 QUALITY
What is the quality and clarity of writing in the article?
● Poorly written (1)
● Somewhat well-written (2)
● Moderately well-written (3)
● Highly well-written (4)
● Extremely well-written (5)
Q.6 INTEREST
How effectively have the data been presented in the article?
● Not Interesting (1)
● Somewhat interesting (2)
● Moderately interesting (3)
● Very interesting (4)
● Fascinating (5)
Q.7 METHODOLOGY VALIDITY
Does the manuscript provide RRB/IEC approval?
● Yes (mandatory for all human/animal research)
● No
If applicable, how valid is the research design for the stated objectives, and how appropriate are any statistical techniques applied? (for Original articles, Brief communications, Systematic Review and Meta-Analysis ONLY)?
● Inappropriate (1)
● Somewhat appropriate (2)
● Moderately appropriate (3)
● Appropriate (4)
● Highly Appropriate (5)
Q.8 RECOMMENDATION
● Accept (28-35)
● Minor Revision (21-27)
● Major Revision (14-20)
● Reject (<14)
Q.9 NEED FOR THE EDITORIAL COMMENTARY
Do you think this article, if accepted, requires commentary or editorial?
● Yes
● No
Q.10 WILLINGNESS TO WRITE COMMENTARY
● Yes
● No
Q.11 NEW MESSAGE IN MANUSCRIPT
● Yes
● No
Q.12 PRIORITY FOR PUBLICATION
● High
● Medium
● Low
Q.13 NEED FOR RESASSESSMENT
● Yes
● No
Q.14 COMPETING INTERESTS
● I declare competing interests.
If yes, please specify……………………………………………………………………………..
● I declare that I have no competing interests.
Q.15 COMMENTS TO THE AUTHOR – MANUSCRIPT SECTION WISE IF POSSIBLE
Q.16 CONFIDENTIAL COMMENTS TO THE EDITOR (WILL NOT BE SHARED WITH AUTHORS)
Q.17 RECOMMENDATION (FOR ORIGINAL ARTICLES, SYSTEMATIC REVIEW AND META-ANALYSIS, BRIEF COMMUNICATIONS)
To Decide, Please Add All Scores (In Parentheses) Of Marked Responses For Questions 1 To 7
● Accept (28-35)
● Minor Revision (21-27)
● Major Revision (14-20)
● Reject (<14)
Q.18 RECOMMENDATION (FOR INFECTIOUS DISEASES CASES/VIGNETTES, NARRATIVE REVIEWS)
To Decide, Please Add All Scores (In Parentheses) Of Marked Responses For Questions 1 To 7
● Accept (24-30)
● Minor Revision (18-23)
● Major Revision (12-17)
● Reject (<12)
Step 1: Submission
All manuscripts and associated files must be submitted through the official manuscript submission portal available on the website: https://journal.saspi.in/.
All submission components, including the main manuscript text, tables, figures, conflict of interest disclosures, and any other required supporting documents, must be uploaded through the submission portal.
Step 2: Initial Screening (< 1 week)
The Editor-in-Chief and Assistant Editor will assess manuscripts. If the manuscript is not of sufficient merit to reach priority for publication, does not meet ethical standards, or is not appropriate for the scope of Journal, then it may be rejected without reviewed. The Cheif Operating Officer will check the article formatting and citation styles that adhere to the stylistic and bibliographic requirements described in the journal’s author guidelines. If the required conditions are not achieved, the manuscript will be returned to the author for reformatting and resubmission. If the manuscript passes approval, it will undergo peer review process. This initial screening usually takes less than one week.
Step 3: Assign an Associate Editor (< 1 week)
The Assistant Editor assigns an Associate Section Editor to handle a double-blind peer review process. The Associate Section Editor will then send invitations to reviewers. Our journal is committed to assigning reviewers within one week.
Step 4: Invite Peer Reviewers (2-4 weeks)
At least 2 reviewers, who are appropriate independent experts recruited by the associate section editor. After agreeing to review, external peer reviewers typically have 2-4 weeks to submit their review.
The authors will be blinded to reviewers, who will be treated anonymously. The reviewers will have no connection with the authors and will preferably a different institution. Additionally, the potential reviewers consider the invitation against their own scientific expertise, any potential conflicts of interest, and other relevant criteria. If these reviewers disagree on key issues, then further reviewers will be invited to deliver opinions until a consensus is reached.
Step 5: Evaluate the Reviews (2-4 weeks)
Before determining if the submitted manuscript is viable for publication, the associate section editor takes into account all the returned comments and recommendations. The reviewers appraise the manuscript and advise the associate section editor on whether the manuscript should be:
a) accepted as is, or
b) requested a minor revision, or
c) requested a major revision, or
d) rejected for publication.
The associate section editor considers reviewer feedback and their own evaluation of the manuscript. Then make a recommendation to the Editor-in-Chief and Assistant Editor. In case of revision, the author is basically given 2 weeks (for minor revision) and 4 weeks (for major revision) to complete the manuscript. The major revised manuscript will undergo a second round of review by the same reviewers, who will evaluate whether the revisions adequately address their feedback. For minor revisions, the subsequent review process may not be necessary.
Step 6: Deliver Final Decisions (< 1 week)
Upon receipt of the revised manuscript, the Editor-in-Chief will review the revisions and will make a final decision on whether the revised manuscript is acceptable for publication, or not, ahead of final screening. This process will take about one week. The Editor-in-Chief has the final authority on all editorial decisions. The average time from submission to the first decision will be 4 weeks, and from acceptance to publishing will be 3-4 weeks.
Step 7: Preparation of Final Version (1 week))
Accepted manuscripts are then copyedited and formatted according to the Journal’s house style and a PDF file is delivered by the managing editor to the corresponding author for final approval. This process generally takes within 1 week.
Step 8: Proofreading and Online Publication (< 1 week)
Following the corresponding author’s submission of the galley proof, the Editor-in-Chief checks the author confirmed proof and approves it for publication. The manuscript will be assigned for the Digital Object Identifier (DOI) number, issue, volume, and year. The current issue will be uploaded on the journal website (https://jaspi.saspi.in/vol4_issue1/).
